| নং | শিরোনাম | সেবার ধাপ | কার্যকলাপ |
|---|---|---|---|
| | |||
| ১ | স্বাস্থ্যকর আচরণে অভ্যস্থ করা এবং স্বাস্থ্য শিক্ষা প্রদান | দেখুন | |
| ২ | দাঁতের চিকিৎসা সেবা | দেখুন | |
| ৩ | প্রসূতি সেবা | দেখুন | |
| ৪ | জরুরি চিকিৎসা সেবা | দেখুন | |
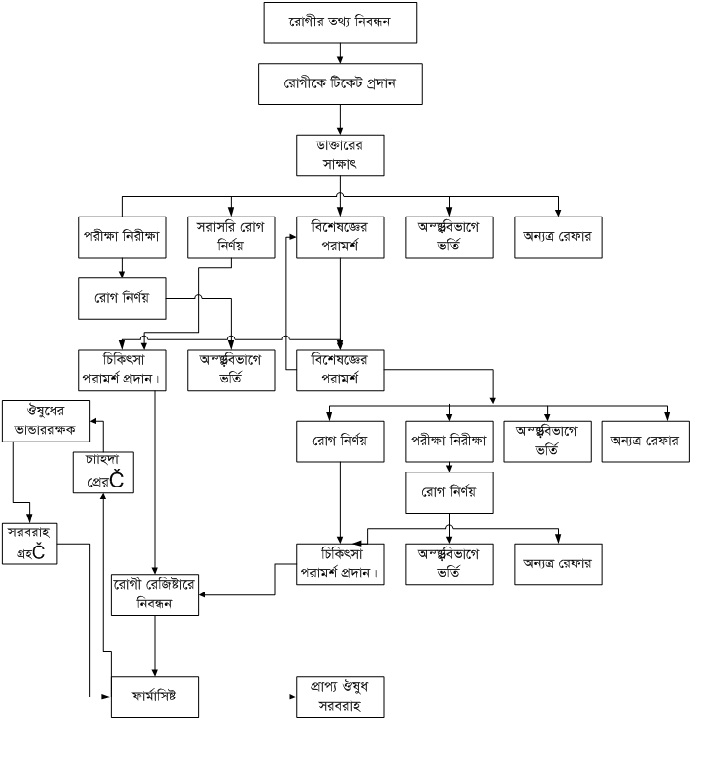
| ৫ | বহিঃবিভাগীয় চিকিৎসা সেবা | দেখুন | |
| ৬ | মোবাইল স্বাস্থ্য সেবা (০১৭৩০৩২৪৪৬৬) | দেখুন | |
| ৭ | সংক্রামক রোগ নিয়ন্ত্রণ কার্যক্রম | দেখুন | |
| ৮ | ওষুধ সরবরাহ | দেখুন | |
| ৯ | ল্যাবরেটরি ও ইমেজিং সেবা | দেখুন | |
| ১০ | এ্যাম্বুলেন্স সেবা | দেখুন |